目录
HTTP 的缓存机制
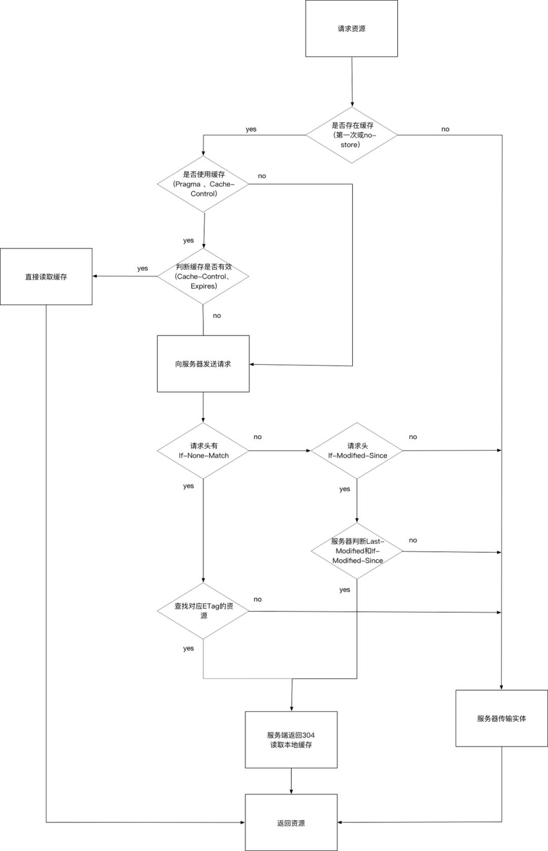
简化的流程如下

根据什么规则缓存
- 新鲜度(过期机制):也就是缓存副本有效期。一个缓存副本必须满足以下条件,浏览器会认为它是有效的,足够新的:
- 含有完整的过期时间控制头信息(HTTP 协议报头),并且仍在有效期内;
- 浏览器已经使用过这个缓存副本,并且在一个会话中已经检查过新鲜度;
- 校验值(验证机制):服务器返回资源的时候有时在控制头信息带上这个资源的实体标签 Etag(Entity Tag),它可以用来作为浏览器再次请求过程的校验标识。如果发现校验标识不匹配,说明资源已经被修改或过期,浏览器需求重新获取资源内容。
HTTP 缓存的两个阶段
浏览器缓存一般分为两类:强缓存(也称本地缓存)和协商缓存(也称弱缓存)。
本地缓存阶段
浏览器发送请求前,会先去缓存里查看是否命中强缓存,如果命中,则直接从缓存中读取资源,不会发送请求到服务器。否则,进入下一步。
协商缓存阶段
当强缓存没有命中时,浏览器一定会向服务器发起请求。服务器会根据 Request Header 中的一些字段来判断是否命中协商缓存。如果命中,服务器会返回 304 响应,但是不会携带任何响应实体,只是告诉浏览器可以直接从浏览器缓存中获取这个资源。如果本地缓存和协商缓存都没有命中,则从直接从服务器加载资源。
缓存常见的报头
在 HTTP 请求和响应的消息报头中,常见的与缓存有关的消息报头有:

常用的消息报头关系和区别
Cache-Control 与 Expires
Cache-Control
HTTP1.1 提出的特性,为了弥补 Expires 缺陷加入的,提供了更精确细致的缓存功能。详细了解详细看几个常见的指令:
- max-age:功能和 Expires 类似,但是后面跟一个以“秒”为单位的相对时间,来供浏览器计算过期时间。
- no-cache:提供了过期验证机制
- no-store:表示当前请求资源禁用缓存;
- public:表示缓存的版本可以被代理服务器或者其他中间服务器识别;
- private:表示只有用户自己的浏览器能够进行缓存,公共的代理服务器不允许缓存。
(在 Chrome 的 devtools 中勾选 Disable cache 选项,发送的请求会去掉 If-Modified-Since 这个 Header。同时设置 Cache-Control:no-cache Pragma:no-cache,每次请求均为 200)
Expires
HTTP1.0 的特性,标识该资源过期的时间点,它是一个绝对值,格林威治时间(Greenwich Mean Time, GMT),即在这个时间点之后,缓存的资源过期;
优先级
Cache-Control 优先级高于 Expires,为了兼容,通常两个头部同时设置;浏览器默认行为, 其实就算 Response Header 中沒有设置 Cache-Control 和 Expires,浏览器仍然会缓存某些资源,这是浏览器的默认行为,是为了提升性能进行的优化,每个浏览器的行为可能不一致,有些浏览器甚至没有这样的优化。
Last-Modified 与 ETag
Last-Modified
Last-Modified(Response Header)与 If-Modified-Since(Request Header)是一对报文头,属于 http 1.0。
- If-Modified-Since 是一个请求首部字段,并且只能用在 GET 或者 HEAD 请求中。
- Last-Modified 是一个响应首部字段,包含服务器认定的资源作出修改的日期及时间。
当带着 If-Modified-Since 头访问服务器请求资源时,服务器会检查 Last-Modified,如果 Last-Modified 的时间早于或等于 If-Modified-Since 则会返回一个不带主体的 304 响应,否则将重新返回资源。
ETag
ETag 与 If-None-Match 是一对报文头,属于 http 1.1。
- ETag 是一个响应首部字段,它是根据实体内容生成的一段 hash 字符串,标识资源的状态,由服务端产生。
- If-None-Match 是一个条件式的请求首部。
如果请求资源时在请求首部加上这个If-None-Match字段,值为之前服务器端返回的资源上的 ETag,则当且仅当服务器上没有任何资源的 ETag 属性值与这个首部中列出的时候,服务器才会返回带有所请求资源实体的 200 响应,否则服务器会返回不带实体的 304 响应。

ETag 能解决什么问题?
- Last-Modified 标注的最后修改只能精确到秒级,如果某些文件在 1 秒钟以内,被修改多次的话,它将不能准确标注文件的新鲜度;
- 某些文件也许会周期性的更改,但是他的内容并不改变(仅仅改变的修改时间),但 Last-Modified 却改变了,导致文件没法使用缓存;
- 有可能存在服务器没有准确获取文件修改时间,或者与代理服务器时间不一致等情形。
优先级
ETag 优先级比 Last-Modified 高,同时存在时会以 ETag 为准。
缓存位置
浏览器可以在内存、硬盘中开辟一个空间用于保存请求资源副本。我们经常调试时在 DevTools Network 里看到 Memory Cache(內存缓存)和 Disk Cache(硬盘缓存),指的就是缓存所在的位置。请求一个资源时,会按照优先级(Service Worker -> Memory Cache -> Disk Cache -> Push Cache)依次查找缓存,如果命中则使用缓存,否则发起请求。这里先介绍 Memory Cache 和 Disk Cache。
200 from memory cache
表示不访问服务器,直接从内存中读取缓存。因为缓存的资源保存在内存中,所以读取速度较快,但是关闭进程后,缓存资源也会随之销毁,一般来说,系统不会给内存分配较大的容量,因此内存缓存一般用于存储较小文件。同时内存缓存在有时效性要求的场景下也很有用(比如浏览器的隐私模式)。
200 from disk cache
表示不访问服务器,直接从硬盘中读取缓存。与内存相比,硬盘的读取速度相对较慢,但硬盘缓存持续的时间更长,关闭进程之后,缓存的资源仍然存在。由于硬盘的容量较大,因此一般用于存储大文件。
下图可清晰看出差别:

200 from prefetch cache
在 preload 或 prefetch 的资源加载时,两者也是均存储在 http cache,当资源加载完成后,如果资源是可以被缓存的,那么其被存储在 http cache 中等待后续使用;如果资源不可被缓存,那么其在被使用前均存储在 memory cache。
CDN Cache
以腾讯 CDN 为例:
- X-Cache-Lookup:Hit From MemCache 表示命中 CDN 节点的内存;
- X-Cache-Lookup:Hit From Disktank 表示命中 CDN 节点的磁盘;
- X-Cache-Lookup:Hit From Upstream 表示没有命中 CDN。
整体流程

从上图能感受到整个流程,比如常见两种刷新场景:
- 当 F5 刷新网页时,跳过强缓存,但是会检查协商缓存;
- 当 Ctrl + F5 强制刷新页面时,直接从服务器加载,跳过强缓存和协商缓存